Chart Navigation

Overview

Parent

Previous

Next
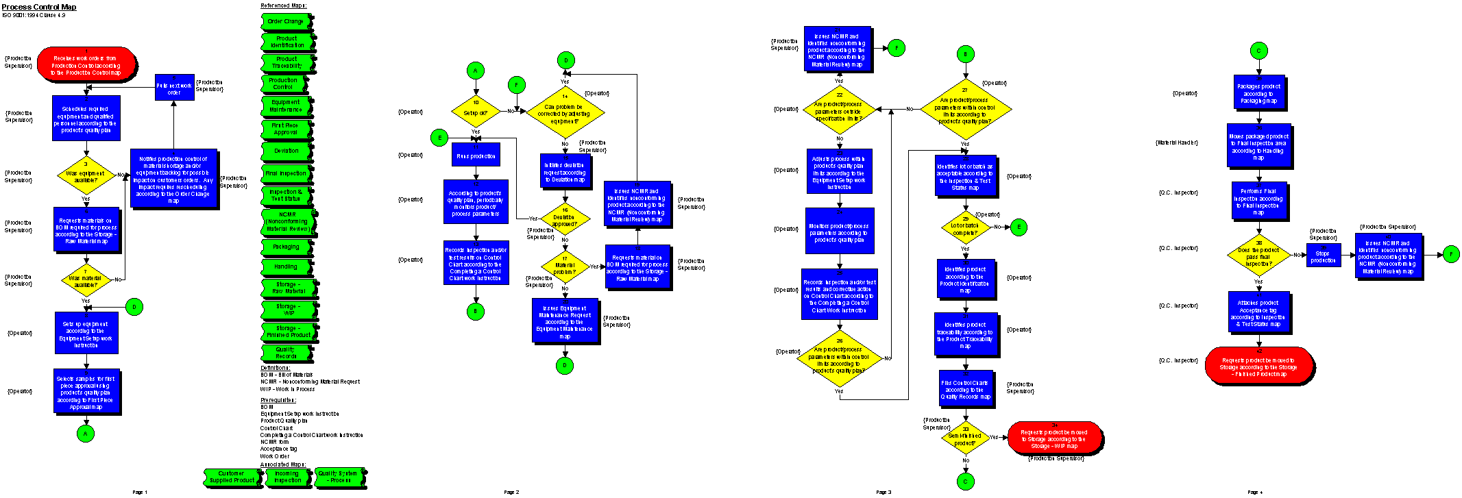
Go To prodctrl.htm Go To packagng.htm Go To ncnfmtrl.htm Go To 1stpiece.htm Go To qualrcrd.htm Go To prodctrl.htm Go To storage1.htm Go To 1stpiece.htm Go To prodctid.htm Go To storage2.htm Go To prodctrc.htm Go To ordrchng.htm Go To deviate.htm Go To storage1.htm Go To equpmain.htm Go To qualrcrd.htm Go To packagng.htm Go To handling.htm Go To insptest.htm Go To fnlinspc.htm Go To insptest.htm Go To storage3.htm Go To ncnfmtrl.htm Go To equpmain.htm Go To ordrchng.htm Go To storage1.htm Go To ncnfmtrl.htm Go To ncnfmtrl.htm Go To custprod.htm Go To incinspc.htm Go To qualproc.htm Go To storage2.htm Go To storage3.htm Go To handling.htm Go To fnlinspc.htm Go To deviate.htm Go To insptest.htm Go To prodctrc.htm Go To prodctid.htm